La méthode de l'arbre des causes est principalement utilisée lorsque l’on recherche les causes de survenance d’un accident du travail, mais également les causes de survenance d’une non-conformité ou d’un incident majeur dans le déroulement d’une opération.
Elle a été développée par l’INRS (Institut National de Recherche et de Sécurité).
La méthode de l’arbre des causes (ou ADC dans la suite de cet article) vise à retracer la chronologie de l’événement survenu afin d’identifier et traiter les causes racines qui ont généré l’événement.

Etapes de la méthode de l’arbre des causes
Recueil des faits
Pour obtenir un recueil des faits le plus exhaustif, vous allez interviewer la victime (lorsque c'est possible), les témoins, l’équipe en place au moment de l’événement, les managers. Ceci vous permettra de recueillir le maximum d’informations objectives sur ce qui s’est passé avant / pendant l’événement : quelles opérations ? quel matériel ? quel environnement ? etc.
Il s’agit de relater les circonstances de l’événement afin d’identifier tous les faits qui ont concouru à sa survenance. A cette étape, il s’agit de « raconter l’histoire » de l’événement, sans chercher à ordonner les faits chronologiquement
Les faits doivent être précis et objectifs. Les faits relevés sont qualifiés de « Permanent » ou « Occasionnel » ou « Inhabituel » :
- P = Permanent (qui est le propre de l’activité, qui arrive tous les jours)
- O = Occasionnel (qui ne se produit pas tous les jours, mais arrive de temps en temps)
- I = Inhabituel (qui n’arrive jamais ou de façon très exceptionnelle)
Validation des faits et cohérence
Pour chaque fait recueilli, posez-vous les questions suivantes qui vont vous permettre de mener de façon structurée les entretiens de recueil des faits.
Par quel fait précédent (n-1), le fait ultime a-t-il été directement provoqué ?
Si le fait (n-1) n’avait pas eu lieu, le fait ultime serait-il tout de même apparu ?

Le fait précédent (n-1) a-t-il été suffisant pour provoquer le fait ultime ?
Pour que le fait ultime apparaisse, a-t-il fallu (n-1) et seulement (n-1) ?

Y a-t-il eu d’autres faits précédents (n2-1, n3-1) également nécessaires pour provoquer le fait ultime ?

A noter qu'il est possible que plusieurs faits soient la conséquence d'un seul fait.

Enfin, il est possible que certains faits cités lors de la collecte des faits en soient pas repris dans l'arbre des causes (double emploi, fait concomitant mais extérieur à l'événement).
Construction de l’arbre des causes
Au fil de la construction sous forme de représentation graphique de votre ADC, 3 questions permettent de s’assurer une nouvelle fois que les faits sont complets :
- Est-ce que cela est suffisant ?
- Qu’a-t-il fallu pour que cela se produise ?
- Est-ce que cela est nécessaire ?
Identification des causes
Parmi tous les faits, efforcez-vous ensuite d'identifier ceux qui sont les causes de survenance de l’événement : Il s’agit des causes racines qui deviennent les cibles des actions à envisager :
- Cause racine = en lien direct avec l’événement, sans laquelle celui-ci n’aurait pu avoir lieu
- Cause secondaire = qui contribue indirectement à l’événement, mais qui n'est pas suffisant pour que l'événement se produise
Plan d’actions
Une fois l'arbre des causes construit et les causes racines identifiées, la méthode consiste à proposer des actions correctives, à les mettre en œuvre et à vérifier leur efficacité sous un délai compatible avec le type d’actions entreprises.
Souvent, plusieurs actions vont émerger du travail d’analyse qui est réalisé. Afin de choisir les plus pertinentes, vous pouvez utiliser quelques critères de choix parmi lesquels :
- L’action ne va-t-elle pas déplacer le problème ailleurs ?
- Le résultat de l’action sera-t-il stable dans le temps ?
- Pourra-t-on généraliser facilement l’action à des sujets connexes ?
- Quel est le degré de difficulté de la mise en œuvre ?
- Quels sont les coûts associés ?
L’arbre des causes par l’exemple
Utilisons la méthode de l’arbre des causes avec deux accidents du travail.
Exemple n°1
Contexte : Chaîne de conditionnement d’une usine qui fabrique un produit vendu en vrac. La chaîne est constituée de trémies contenant le produit avant conditionnement, de conduites par lesquelles le produit transite, de tapis roulants sur lesquels les sacs conditionnés sont acheminés dans l’atelier.
Accident : Un opérateur se fait une déchirure musculaire en glissant sur un barreau d’échelle.
Recueil des faits : voilà ce que la victime et les témoins vous relatent (dans le tableau qui suit, les faits sont numérotés afin d’être plus facilement identifiable sur la représentation graphique de l’ADC).
Rappel sur la qualification des faits :
P = Permanent (qui est le propre de l’activité, qui arrive tous les jours)
O = Occasionnel (qui ne se produit pas tous les jours, mais arrive de temps en temps)
I = Inhabituel (qui n’arrive jamais ou de façon très exceptionnelle)
Recueil des faits
| Fait | n° | P/O/I |
|---|---|---|
| Déchirure musculaire | 1 | I |
| Pied glisse sur le barreau | 2 | O |
| Se rattrape avec la main lorsqu’il glisse | 3 | I |
| Descend de l’échelle | 4 | O |
| Se dépêche | 5 | I |
| Intervention sur le matériel de conditionnement | 6 | O |
| Passe sur le tapis roulant pour monter sur l’échelle | 7 | O |
| Bloc de produit sur le tapis | 8 | P |
| Travail normal | 9 | P |
| Propriétés intrinsèques du produit (se colmate en blocs, glissant) | 10 | P |
| Retard dans le démarrage du matériel | 11 | I |
| Barreau de l’échelle humide | 12 | P |
| Atelier = produit vrac humide | 13 | P |
| Produit sous les semelles | 14 | P |
Représentation graphique

Causes identifiées
A l'issue de l'analyse, les causes racines retenues sont les suivantes :
- Le barreau de l’échelle qui est humide
- La présence d’un boc de produit sur le tapis
Actions décidées
| Cause | Action |
|---|---|
| Barreau de l’échelle humide | Pour sécuriser l’utilisation de l’échelle, remplacer les barreaux ronds métalliques par des barreaux plats antidérapants |
| Présence d’un bloc sur le tapis | Pour éviter que des blocs tombent sur le tapis, mettre en place une grille pour les arrêter |
Exemple n°2
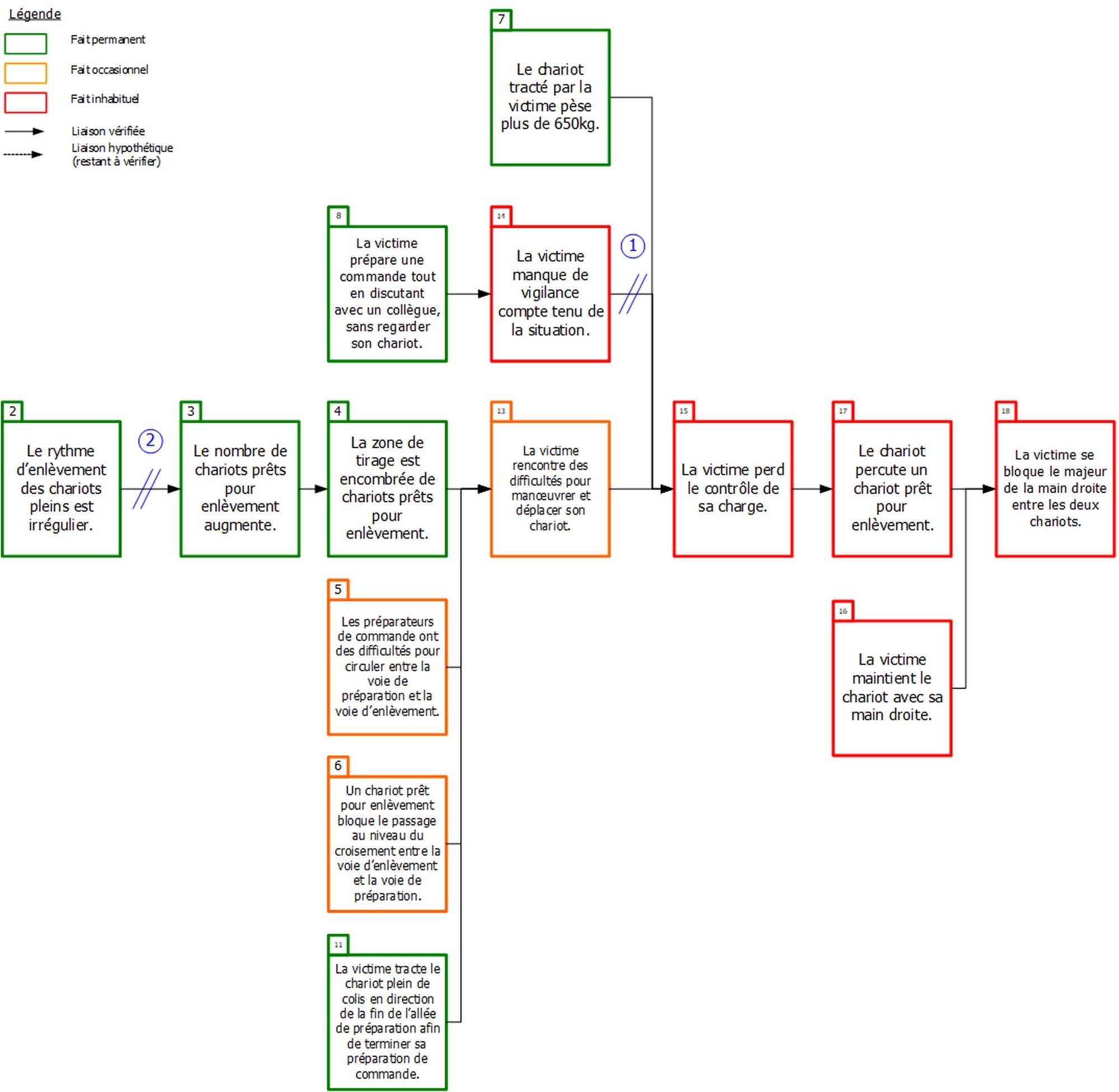
Contexte : Zone de préparation de commandes dans un entrepôt. Les commandes préparées sont mises à disposition du service expéditions dans des chariots.
Accident : Un opérateur se coince le doigt entre 2 chariots.
Recueil des faits : voilà ce que la victime et les témoins vous relatent (dans le tableau qui suit, les faits sont numérotés afin d’être plus facilement identifiable sur la représentation graphique de l’ADC).
Rappel sur la qualification des faits :
P = Permanent (qui est le propre de l’activité, qui arrive tous les jours)
O = Occasionnel (qui ne se produit pas tous les jours, mais arrive de temps en temps)
I = Inhabituel (qui n’arrive jamais ou de façon très exceptionnelle)
Recueil des faits
| Fait | n° | P/O/I |
|---|---|---|
| Poste du matin | 1 | P |
| Le rythme d’enlèvement des chariots pleins est irrégulier | 2 | P |
| Le nombre de chariots prêts pour enlèvement augmente | 3 | P |
| La zone de stockage est encombrée de chariots prêts pour enlèvement | 4 | P |
| Les préparateurs de commande ont des difficultés pour circuler entre la voie de préparation et la voie d’enlèvement | 5 | O |
| Un chariot prêt pour enlèvement bloque le passage au niveau du croisement entre la voie d’enlèvement et la voie de préparation | 6 | P |
| Le chariot tracté par la victime pèse plus de 650 kg | 7 | P |
| La victime prépare une commande tout en discutant avec un collègue, sans regarder son chariot | 8 | P |
| Le nombre de commandes en attente est important | 9 | P |
| La victime porte ses EPI | 10 | P |
| La victime tracte le chariot plein de colis en direction de la fin de l’allée de préparation afin de terminer sa préparation de commande | 11 | P |
| Les colis sont stables sur le chariot | 12 | P |
| La victime rencontre des difficultés pour manœuvrer et déplacer son chariot | 13 | O |
| La victime manque de vigilance compte tenu de la situation | 14 | I |
| La victime perd le contrôle de sa charge | 15 | I |
| La victime maintient le chariot avec sa main droite | 16 | I |
| Le chariot percute un chariot prêt pour enlèvement | 17 | I |
| La victime se bloque le majeur de la main droite entre les deux chariots | 18 | I |
Représentation graphique

Causes identifiées
A l'issue de l'analyse, les causes racines retenues sont les suivantes :
- Manque de vigilance de la victime durant l'opération
- Manque de fluidité dans l'enlèvement des chariots causant des encombrements de la zone
Actions décidées
| Cause | Action |
|---|---|
| Manque de vigilance | Organiser une causerie avec l’équipe de préparation. Thèmes : - Rappel des dangers de la zone de préparation - Appel à la vigilance pour soi et pour les autres |
| Manque de vigilance | Créer un affichage sur la zone de travail rappelant les causes de l'accident et les règles pour s'en prémunir |
| Manque de fluidité de l’enlèvement des chariots | Mettre en œuvre un chantier Kanban permettant d’améliorer la régularité des enlèvements des chariots pleins |
Ressources
Vous trouverez sur le site de l’INRS (Institut National de Recherche et de Sécurité) de nombreuses ressources complémentaires sur le thème de l’arbre des causes. Notamment, n’hésitez pas à consulter la brochure « La méthode de l'arbre des causes - L'analyse de l'accident du travail » dans laquelle vous trouverez un support d’aide au recueil des faits.
Vous pouvez télécharger 2 modèles de fichiers pour vous aider dans les représentations graphiques de vos ADC :

