On l'a échappé belle

« C’était moins une ! » … « On l’a échappé belle ! » … « C’est pas passé loin ! » … « On a eu chaud ! » … Autant d’expressions courantes qui expriment la même idée : un incident, plus ou moins grave, s’est « presque » produit (on parle aussi de « presqu’accident »).

Et si la prévention commençait par savoir identifier, chasser, traiter les situations dangereuses ?  En apprenant à reconnaître les signes avant-coureurs d’un risque potentiel, les collaborateurs peuvent intervenir efficacement pour prévenir les accidents. Cela nécessite une formation adaptée et une sensibilisation constante, ainsi qu’une culture d’entreprise qui valorise la sécurité avant tout.

Identifier une situation dangereuse, c’est anticiper un problème et éviter la survenance d’un accident du travail.

Définir la situation dangereuse

Mais d’abord, c’est quoi une situation dangereuse ? C’est une situation de travail qui, à plus ou moins long terme, peut conduire à un incident ou un accident. C’est la rencontre d’un collaborateur avec un phénomène dangereux, au sein de sa situation de travail.

L’ISO 12100 « Sécurité des machines — Principes généraux de conception — Appréciation du risque et réduction du risque » définit ainsi la situation dangereuse :

Situation dans laquelle une personne est exposée à au moins un phénomène dangereux. L’exposition peut entrainer un dommage, immédiatement ou à plus long terme.

C'est quoi une situation dangereuse ?

Bien sûr, l’évaluation des risques est là pour identifier tous les dangers potentiels auxquels les collaborateurs peuvent être exposés. Et le plan d’actions qui a été mis en œuvre à l’issue de cette EvRP a permis de mettre en sécurité les installations, de fournir les EPI adéquats aux collaborateurs, et d’établir les consignes permettant la formation et l’information.

Sécurité des installations
Sécurité des installations
Sécurité des installations

Sécurité des installations

Equipements protection individuelle

Consignes écrites

Malgré cela, une situation dangereuse peut encore se produire : elle peut être la conséquence d’une défaillance soudaine d’une installation, d’un mauvais entretien, d’un non-respect d’une règle pourtant connue de tous, d’un manque de formation, d’une négligence, ou tout simplement d’une erreur humaine.

Toute la difficulté réside dans le fait que la situation dangereuse est souvent vue et vécue comme ordinaire. Elle n’est qu’une petite dérive de la situation normale : ainsi, la palette qui dépasse dans l’allée, le nez de marche usé, le scotch de renfort là depuis des semaines, le garde-corps qui bouge chaque jour un peu plus, le raccourci pris dans l’usine pour gagner du temps, les intempéries du jour, etc … sont autant de situations auxquelles les collaborateurs s’habituent au lieu de d’alerter.

4 règles à appliquer pour mieux gérer les situations dangereuses

Eduquer à repérer les situations dangereuses

Là où « former » implique une simple notion d’acquisition du savoir, « éduquer » implique une notion essentielle d’évolution du comportement. Il s’agit de rendre chacun acteur de la sécurité, la sienne et également celle des autres.

Eduquer à repérer les situations dangereuses

Donner les moyens de mettre en sécurité

Avant même de pouvoir supprimer la situation dangereuse, il sera parfois nécessaire de passer par une phase « curative » permettant d’éviter que le presqu’accident ne se transforme en accident. Pour cela, il est important que les collaborateurs ...

Qui alerter

... Sachent toujours vers qui se tourner sans délai : leur manager direct ? un technicien HSE ? …

Moyens de balisage

... Disposent à proximité des moyens techniques nécessaires : rubalise, barrières, panneaux, …

Temps passé

... Soient assurés qu’il ne leur sera jamais reproché le temps passé à mettre en sécurité

Outiller la remontée des situations dangereuses

Identifier une situation dangereuse ne suffit pas à la supprimer. Encore faut-il être en mesure de donner l’alerte. La remontée des situations dangereuses doit être : 1/ Facile, 2/ Rapide.
Vous devez tenir compte de 2 aspects pour déterminer le meilleur vecteur de remontée des situations dangereuses :

  • le niveau de digitalisation de votre activité
  • la familiarisation de vos équipes avec un type de support
  • le niveau de digitalisation de votre activité
  • la familiarisation de vos équipes avec un type de support
Debrief équipe

Pour toutes les équipes qui pratiquent un debrief de début ou fin de poste (Réunion Top 5), c’est le vecteur idéal pour que les collaborateurs remontent auprès de leur manager les situations dangereuses qu’ils ont pu observer. Mais quelquefois, il est préférable que la déclaration de la situation dangereuse puisse se faire « à chaud », dès son constat :

Formulaire papier

Un simple formulaire papier est un bon début. Pensez néanmoins qu'il vous faudra collecter et enregistrer les formulaires.

Formulaire digital

Si vos équipes sont pourvus de smartphone mis à leur disposition par la société, vous pouvez aujourd’hui opter pour une remontée digitale des situations dangereuses sans investissement lourd. Ainsi vous pouvez installer des applications pour smartphone qui, dans leur version gratuite, vous permettront une information instantanée. Si vous souhaitez ensuite affiner ou rendre plus personnalisé le traitement des situations dangereuses de votre société, vous devrez opter pour une version payante.

Si vous souhaitez aller plus loin, vous pouvez vous équiper de logiciels plus complets qui, au-delà de la remontée des situations dangereuses, vous permettront de gérer les plans d’actions afférents ou encore des plannings de visites ou audits.

Agir sur les situations dangereuses

Dans ce domaine peut-être encore plus que dans d’autres, la rapidité d’action en réponse à une remontée de situation dangereuse est essentielle pour que les collaborateurs se sentent en sécurité et aient conscience que leur rôle est important dans ce processus. Chacun doit être acteur de l’identification des situations dangereuses.

Agir vite

Parlons du droit de retrait

Le Code du Travail définit par l’article L4131-1 les situations dans lesquelles le collaborateur qui se sent en danger peut exercer son droit de retrait.

Le travailleur alerte immédiatement l'employeur de toute situation de travail dont il a un motif raisonnable de penser qu'elle présente un danger grave et imminent pour sa vie ou sa santé ainsi que de toute défectuosité qu'il constate dans les systèmes de protection.
Il peut se retirer d'une telle situation. L'employeur ne peut demander au travailleur qui a fait usage de son droit de retrait de reprendre son activité dans une situation de travail où persiste un danger grave et imminent résultant notamment d'une défectuosité du système de protection.

Droit de retrait

Bien que le législateur ne les ait pas définies précisément, les notions de gravité et d’imminence du danger sont les points importants à retenir dans cet article. Il appartient donc au chef d’entreprise, aidé du CSE et de la structure HSE (lorsqu’elle existe) d’analyser la situation de travail et le danger pour déterminer la pertinence de la mise en œuvre du droit de retrait.

A noter également que le danger peut être individuel ou collectif

Et ensuite ?

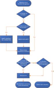
Une fois que vous aurez géré la situation dangereuse, il est important de réfléchir, à froid, à la gravité qu’aurait pu avoir la réalisation de l’accident. Selon le degré potentiel de gravité ou la récurrence possible, vous devrez sans doute envisager une analyse des causes plus poussée (à l’aide d’un 6 M par exemple) pour être sûr d’avoir éradiqué à la source les causes potentielles de la situation dangereuse.

L’arbre de décision ci-contre peut vous aider à décider du traitement ultérieur de la situation dangereuse.

Enfin, n’oubliez pas de mettre à jour votre évaluation des risques avec la situation rencontrée. Les situations dangereuses sont un très bon vecteur de progression de la prévention des risques.

Arbre de décision

Quelques outils spécifiques à la gestion des situations dangereuses

La pyramide de Bird

Pyramide de Bird

En 1969, Frank Bird a réalisé une étude pour le compte d’une société d’assurances. Son étude a porté sur 1.7 millions d’accidents et incidents déclarés par 297 entreprises. Le principe de la pyramide de Bird exprime le fait que la probabilité qu’un accident grave survienne augmente avec le nombre de presque accidents et d’incidents

Par conséquent, si une entreprise réussit à réduire le nombre d’incidents au bas de la pyramide, le nombre d’accidents sera forcément réduit.

Depuis que cette pyramide existe, plusieurs niveaux de pyramide ont été avancés en fonction d’études ou d’activités. Vous trouverez, par exemple, une pyramide de Bird avec :

  • 1 accident mortel
  • 400 accidents graves
  • 20 000 accidents sans gravité
  • 240 000 presqu'accidents
  • 2 000 000 actions dangereuses

De son côté, l’assurance maladie a compilé les chiffres suivants pour les années 2011/2013 (rien de plus récent sur AMELI ...) :

  • 1 décès
  • 73 accidents avec incapacité permanente
  • 1168 accidents avec arrêt
  • 1 accident mortel
  • 400 accidents graves
  • 20 000 accidents sans gravité
  • 240 000 presqu'accidents
  • 2 000 000 actions dangereuses

De son côté, l’assurance maladie a compilé les chiffres suivants pour les années 2011/2013 (rien de plus récent sur AMELI ...) :

  • 1 décès
  • 73 accidents avec incapacité permanente
  • 1168 accidents avec arrêt

Quels que soient les chiffres retenus, le principe reste le même : chaque accident majeur a été précédé d’un nombre important d’incidents mineurs.

La physionomie de votre pyramide de Bird est un excellent indicateur de la maturité de la prévention de votre société. Ainsi, une pyramide qui a tendance à s’inverser est la preuve :

Pyramide de Bird
  • que l’identification / la déclaration des situations dangereuses n’est pas effective
  • que vous agissez en réaction aux événements mais pas en anticipation.
  • que l’identification / la déclaration des situations dangereuses n’est pas effective
  • que vous agissez en réaction aux événements mais pas en anticipation.

Fiches de formation à l’identification des situations dangereuses

Le site de l’INRS a conçu un guide constitué de 20 fiches destinées à aider à évaluer les risques. Ces fiches sont un excellent support de formation pour l’identification des situations dangereuses.

Voir la brochure INRS Évaluation des risques professionnels.

Vous trouverez sur internet, toujours sur le site de l’INRS mais également de certaines collectivités territoriales des guides relatifs à des métiers spécifiques :

Par exemple, Transport Routier de marchandises : Guide pour l’évaluation des risques professionnels. Edition INRS - ED 6095, destiné à l’analyse des risques des chauffeurs routiers.

Ou encore, des outils en ligne, spécifiques à une activité :

Par exemple, Mon Document Unique : faire son DU facilement et gratuitement en ligne avec l'OPPBTP, pour les activités du BTP .

N’hésitez pas à utiliser ces ressources, et/ou vous en inspirer largement pour les adapter à votre entreprise.

Fichier d’aide à l’identification des situations dangereuses

Situations dangereuses

Le fichier excel ci-joint liste de nombreux exemples de situations dangereuses.

Il vous aidera à concevoir, en fonction de votre activité, une liste adaptée à des visites ou audits spécifiquement destinés à accompagner vos équipes dans la chasse aux situations dangereuses.

Ce fichier a été conçu en compilant 4 guides. Merci à ces organismes ou sociétés pour leur contribution :

Pour chaque catégorie de danger, ce fichier vous propose un panel de mesures de prévention.

Dans tous les cas, n’oubliez pas que les premières mesures de prévention sont l’application des 9 principes de prévention. Ainsi, vous ne trouverez pas dans les fiches d’aide des mesures de prévention telles que « Eliminer l’exposition du salarié au danger », ou encore « Remplacer ce qui est dangereux par ce qui l’est moins ».

Vous n’y trouverez pas non plus les mesures générales de prévention qui auraient été identiques pour tous les dangers :

  • La réalisation d’un accueil SSE des salariés (obligation du Code du Travail, Article L4141-2)
  • L’affichage préventif sur les lieux de travail
  • Les formations, les permis ou habilitations exigées par la réglementation
  • Le contrôle des aptitudes médicales

La réalisation d’un accueil SSE des salariés (obligation du Code du Travail, Article L4141-2)

L’affichage préventif sur les lieux de travail

Les formations, les permis ou habilitations exigées par la réglementation

Le contrôle des aptitudes médicales

Vous n'y trouverez pas les interdictions de travail des salariés de moins de 18 ans (Code du Travail, articles D4153-15 à D4153-37) ou les interdictions de travail des personnels temporaires (Code du Travail, article D4154-1).

Quelques remarques sur la personnalisation du fichier à votre activité :

Bien sûr, tous les métiers ne peuvent pas être représentés mais vous trouverez facilement des analogies. Par exemple, les risques liés à la circulation sur la voie publique d'un salarié afficheur urbain sont globalement les mêmes que ceux d'un salarié en charge de l'entretien des poubelles urbaines, ou d'un cantonnier.

Certaines situations dangereuses sont spécifiques à un métier (préparation de repas, aide à la personne), mais elles méritent néanmoins toute leur place dans ce fichier afin d’illustrer au mieux les dangers.

Certaines mesures de prévention sont spécifiques à une seule situation dangereuse. Par exemple, « Monter et descendre d’un véhicule en position face à la cabine » s'applique exclusivement à la situation « Montée ou descente d’un véhicule, engin (en cabine, au niveau d’un marchepieds…) ». De même, toutes les mesures de protection ne s'appliquent pas à toutes les situations dangereuses de la rubrique.

Ces mêmes données constituent un support au guide d’évaluation des risques (EvRP).

Terminons sur un texte pour sensibiliser les équipes

Don Merrell était responsable de formation et ambulancier dans une usine de Pocatello, dans l'Idaho. Il explique avoir écrit le poème « J'ai choisi de détourner le regard » pour inciter ses collègues à prendre en charge leur propre sécurité et celle des autres personnes travaillant à proximité.
Voici une version française et écourtée de ce poème : J’ai fermé les yeux

J’aurais pu sauver une vie ce jour là
Mais j’ai fermé les yeux
Ce n’est pas par insouciance
J’avais le temps et j’étais là
Mais je ne voulais pas avoir l’air ridicule
Ni devoir discuter d’une règle de sécurité

Je savais qu’il connaissait son travail
Il se serait offusqué que je le prenne en défaut
Le danger ne semblait pas si grand
J’avais déjà fait la même chose et il le savait
J’ai hoché la tête et j’ai passé mon chemin
Il était conscient des risques aussi bien que moi

Il a pris un risque et j’ai fermé les yeux
C’est ainsi que je l’ai laissé mourir
J’aurais pu sauver une vie ce jour là
Mais j’ai fermé les yeux

J’aurais pu sauver une vie ce jour là
Mais j’ai fermé les yeux
Ce n’est pas par insouciance
J’avais le temps et j’étais là
Mais je ne voulais pas avoir l’air ridicule
Ni devoir discuter d’une règle de sécurité

Je savais qu’il connaissait son travail
Il se serait offusqué que je le prenne en défaut
Le danger ne semblait pas si grand
J’avais déjà fait la même chose et il le savait
J’ai hoché la tête et j’ai passé mon chemin
Il était conscient des risques aussi bien que moi

Il a pris un risque et j’ai fermé les yeux
C’est ainsi que je l’ai laissé mourir
J’aurais pu sauver une vie ce jour là
Mais j’ai fermé les yeux

Et la version originale en anglais.

Poème de Don Merell

Attention ! Pour que le sommaire du fichier fonctionne, vous devez télécharger le fichier (et non l'utiliser en version web).

Retourner sur le blog « Sécurité »

Cet article vous a-t-il été utile ?

1 étoile = Pas du tout / 5 étoiles = Très utile

Note moyenne 0 / 5. Nombre de votes 0